看丹察看丨霸王茶姬员工徒手榨汁搅拌……网友
发布时间:
2026-02-01 10:40
作者:
j9.com官方网站

无论品牌故事何等动听、营销弄法何等立异,永久是一杯既可口又平安卫生的饮品。1月5日晚,茶饮品牌霸王茶姬福建漳州一门伙计工正在社交平台发布的“徒手制茶”视频,配文“还好我没有洗手”、搭配“”音乐,让品牌卷入风暴。相关话题登上微博热搜↓
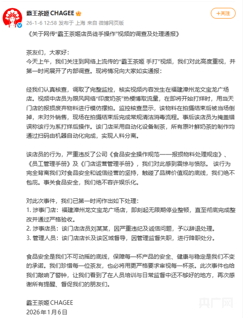
据报道,当事人正在社交平台发布的视频显示:该工做人员将冰块砸碎后,散落正在桌台上,随后徒手捡起放入杯中;接着徒手捏取柠檬片放进杯内,并用手捶打杯中的冰块取柠檬片;之后又将手伸入杯中,把红茶沿手臂倒入,继而将工做台上洒落的奶茶用手刮进杯中,继续徒手搅拌;最初,将奶茶倒入拆有柠檬片的碗中。央广网记者核实领会,涉事门店位于福建漳州龙文悦汇广场店(原龙文宝龙广场店)。记者正在现场看到,门店大门敞开,店内没有顾客,只要工做人员正在扫除卫生。门店着“设备损坏 今日临时闭店”的通告。另据知恋人士透露,从现场核查来看,涉事员工此行为发生正在班次交代(其已到下班时间)时,拍摄视频利用的物料已被就地倒掉,未进入对外发卖环节。龙文区市场监管局告诉记者,目前已第一时间前去现场调取,介入查询拜访。1月6日12时58分,霸王茶姬对外发布《关于网传“霸王茶姬伙计徒手操做”视频的查询拜访及处置传递》,确认视频内容失实,并将事务定性为“员工为博取流量跟风玩梗”。传递给出三项措置办法:涉事门店破产整理;辞退涉事员工刘某某;对门店店长及区域督导予以降职处分。
针对网友的质疑:品牌虽提及“调取完整”,能否能够公开环节画面、扣问报损记实、视频能否能够供给,工做人员仅暗示“以传递为准”。
陕西恒达律师事务所高级合股人赵认为:《中华人平易近国食物平安法》第33条要求食物出产运营应合适卫生规范。赵提示,视频标注“文娱标签”并不克不及成为免责金牌,因“文娱标签”无法改变行为性质取违法违规后果。除了企业赐与的内部处额外,若是发布者了品牌名望权,消弭影响、补偿丧失等义务。若虚假、性内容,将承担行政义务,市场监管或网信部分可依法惩罚;平台可对账号限流、
对于此次事务,网友们见地纷歧,虽然有小部门网友认为“品牌曾经第一时间回应并核实,处置问题的立场很积极”,可是大部门网友照旧“不克不及接管”“食物平安开不得打趣”↓由此能够看出,此次员工“徒手制茶”摆拍事务,看似是流量驱动下的无心玩梗,实则触碰了食物平安的红线。涉事员工身着品牌工服正在门店场景内操做,即便所用为报损物料且未对外发卖,但其操做规范、恍惚职业鸿沟的行为,已然透支了消费者对品牌的信赖。
关键词: